点击蓝字 / 关注我们


现在朋友间打招呼都是“你🐏了吗?”或者“你到哪个阶段了?”
小云上周还嘴硬说自己是“天选打工人”,奥密克戎还真是专治各种嘴硬不服
这不,说完第2天就进入🐏圈了,现在处于“刀片封喉期”,简直太痛苦了···

不过能爬起来还是要继续打工,勉为其难称之为“🐏圈打工人”吧,找生信新思路,走起!
前面小云持续给小伙伴们分享了“铜死亡”相关思路,预后模型、疾病分型、单基因···,肿瘤和非肿瘤疾病都有~~
那如果你关注的疾病在“铜死亡”方向上的生信已经有文章发表了(ps:尤其是肿瘤,非肿瘤的文章相对少很多,抓住时机赶紧上车,上车慢了就跟肿瘤中竞争压力一样大了),但还想蹭上“铜死亡”热点,那不妨换个思路!

找个“铜死亡”的近亲——“铜代谢”,比铜死亡涉及的范围更广,包含的基因更多,只要获得“铜代谢”相关基因就可以利用常规分析套路做生信啦!目前 “铜代谢”相关生信文章还不多,更多人还是把目光聚焦于“铜死亡”,,我们要做的就是快人一步,抓住这个发文时机,一举拿下高分生信!

下面给大家展示1篇铜代谢相关预后模型构建+简单qPCR验证的生信文章,轻轻松松8分+到手,还附带铜代谢基因集合,直接就能复现,一起看看吧
发表时间:
2022年11月
发表杂志:
Frontiers in immunology
影响因子:
IF=8.786
文章题目:
肺腺癌中铜代谢相关基因特征的发展
公众号回复“123”获取原文
数据来源
……

研究流程 ……
在TCGA-LUAD队列中鉴定了差异表达的铜代谢相关基因(CMRGs)。使用LASSO和多变量Cox回归分析来建立基于3个铜代谢基因的预后模型(CMRGS )。随后,在TCGA-LUAD和验证集GSE72094进行生存预后分析,并绘制列线图。此外,系统分析了高风险组和低风险组之间肿瘤突变负荷(TMB)、生物学特性和免疫细胞浸润的差异。免疫表型评分(IPS)和抗PD-L1免疫疗法队列(IMvigor210)用于验证CMRGS是否可以预测LUAD对免疫疗法的反应。最后,通过qRT-PCR验证关键基因的表达。

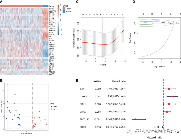
主要结果 …… 1. CMRG特征的建立与评估 在496个LUAD和59个正常组织之间鉴定了34个差异表达的CMRGs(图1A, B)。在TCGA队列中中进行单变量、多变量Cox回归和Lasso构建了基于3个CMRG的预后模型(CMRGS )(图1C-E)。根据中位风险评分将LUAD患者分为高、低风险组,进行KM生存分析(图2A),并在GSE72094中得到验证(图2D)。随后,基于T分期、N分期和风险评分建立列线图(图3C),并利用利用校准曲线(图3D)和ROC曲线(图3E)评估其预测性能。 图1CMRGS的构建
图2CMRGS的生存分析
图3列线图的构建与评估
2. 基于CMRGS的转录因子共表达、GO/KEGG富集分析以及GSEA分析 为了探索关键CMRGs的潜在机制和途径,从Cistrome数据库中筛选了与CMRGs相关的差异表达转录因子、构建调控网络(图4A),并进行GO/KEGG富集分析(图4B,C)。随后对CMRGS高、低风险组人群进行了GSEA分析(图4D)。 图4CMRGS的生物学功能分析
3. CMRGS的免疫微环境和免疫治疗反应分析 使用ssGSEA来评估高、低风险组之间免疫浸润细胞、估计评分、免疫评分、间质评分和肿瘤纯度差异(图5B-D)。 图5 TME细胞浸润分析
比较高、低风险组之间10个免疫检查点的表达(图6A)。IPS作为针对CTLA-4和PD-1的免疫疗法应答的有效预测因子(图6B-E),与免疫治疗队列imvigor210(图6F-H)一起用于预测两个亚组对免疫疗法的反应。 图6 不同风险组的免疫治疗反应分析
4. 关键CMRGs的验证 收集10对LUAD和正常对照样本,通过qPCR验证了3个CMRGs的表达水平(图7F-H)。 图7 关键CMRGs的表达验证
文章小结 …… 文章利用铜代谢基因构建预后模型并与免疫微环境、免疫治疗反应等进行关联分析,最后进行表达验证,思路比较简单,分析手段也很常规就能直接发了8分+,所以说选择一个创新方向是关键,铜代谢可以作为铜死亡的一个拓展,既能蹭铜死亡的热度,发文压力又能小一些。拿到“铜代谢”基因集合,换个疾病反手就是一篇新的文章!目前“铜代谢”方向的生信文章并不多,正是发文好时机,把握住哟。
小云公众号持续为大家带来最新生信思路,更多生信新方向请点击链接。需要复现或定制分析思路的朋友欢迎call小云,风里雨里小云公众号等你! 1. 铜死亡+机器学习+疾病分型,一举拿下非肿瘤疾病生信分析高地!8分+思路奉上,再不上车可就晚啦! 2. 看到就是赚到系列!Nature最新发现—神经肽CGRP促进T细胞耗竭!快拿去做单基因生信分析,抢发黄金期,千万不要错过! 3. 颜宁教授深耕的离子通道方向还能做生信?相当可以!8分+Frontiers生信分析思路给你探探路,附带离子通道基因集可直接复现!









扫码咨询小云
|
合集 推荐
|
|
|
|
|
|
|
|
服务项目
|
|
|
|
|
|
|
|
示例报告
|
|
|
|
|
|
|
原文始发于微信公众号(云生信学生物信息学):别再只盯着铜死亡了!超赞的“铜代谢”8分+生信思路来袭,附带“铜代谢”基因集,换个癌种/非肿瘤疾病即可轻松复现!!